















LunchBox Sessions is a whole new kind of industrial training.
It's full of working simulations that put you in control,
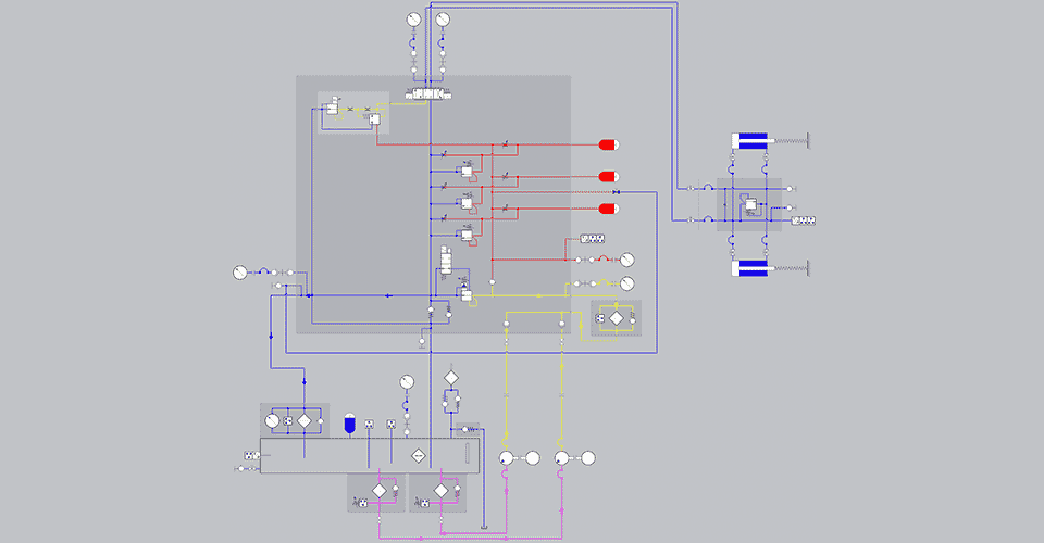
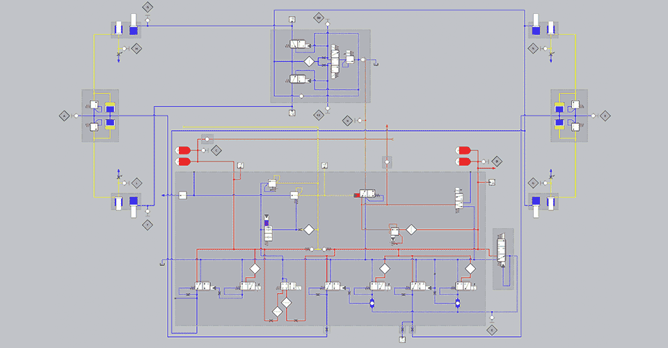
Follow the paths in series and parallel circuits.
Learn how to read complex electrical and hydraulic schematics.
Pressure and flow, current and voltage — we show you how they relate.
Get grounded on the fundamentals!
Rushed & reckless repairs can be deadly.
Our lessons alert you to the risks and best practices.
Check the hazards, and concentrate on working safely.
Let's put those pressure gauges, flow meters,
and multimeters in the right hands: yours.
We teach you to be a top troubleshooter.
There are so many different components!
Sensors, valves, relays, accumulators, pumps...
See how they work, how they fail, and how to fix them.
The days of mindless part-swapping are over.
Load sense? Yep!
Hydrostatic drives? Covered.
Complex valve banks with strange centers?
We give you guidance and tools for deep understanding.
Try our free materials first.
Sign up to unlock everything.
Cancel anytime, no problem.
Try It Free
See Plans & Pricing